拿地谨慎下城市选择“回高退低”
扫描到手机,新闻随时看
扫一扫,用手机看文章
更加方便分享给朋友
自从一季度末以来,上市房企陆续发布2021年年报,并有部分房企在业绩会中透露了2022年的市场预期、投资策略等。整体而言,2022年企业仍将延续自2021年以来投资收紧的态势,策略上聚焦核心城市的同时逐步退出低能级城市。关于并购贷,多家企业表示会谨慎选择,不盲目“接盘”。
六成百强房企投资几乎停滞
半数房企投资金额同比跌幅超50%
从多家上市房企披露的2021年投资情况来看,谨慎拿地已成为共识。仅有16%的房企投资金额同比有所上涨,且涨幅普遍较低,华润、中海作为去年拿地相对积极的典型代表,拿地金额同比涨幅也分别仅有8%和2%。另,84%的上市房企投资金额较2020年出现下降,且降幅远高于投资力度上涨房企的涨幅。其中有22%的房企投资力度跌幅超过50%,例如金科、中南、阳光城、绿地等。

进入2022年,尽管政策面暖风不断,但房企投资信心依旧不足。
首先,从拿地销售比来看,百强房企1-4月整体拿地销售比达到0.14,创下近五年新低。前四月仅有销售TOP20强房企的拿地销售比高于平均值,由此可见,目前土地市场主要是头部房企拿地的战场,尤其是集中供地城市,中小房企投资空间极小。

其次,从销售TOP50拿地金额来看,1-4月不足2500亿元,较去年同期下降75%,若于2021年四季度相比,下降幅度也超过20%。其中,超过半数企业投资金额同比降幅超过50%,仅有建发、中海、中交房地产等少数规模化的国企央企投资金额较同期上涨。

整体来看,前四月,有超过六成百强房企未拿地,市场下行、资金紧张带来的投资压力并没有随着部分城市土拍火热而幅好转。
2022年投资谨慎态势不改
民企融资有望得以恢复
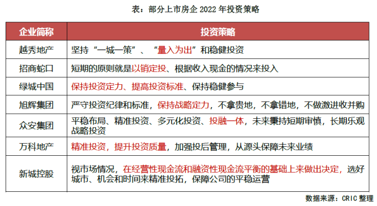
在新冠疫情影响持续下,整体经济预期在短期内下行,楼市的购买力也受到一定影响,因此对2022年的投资预判,大部分房企表达了相当谨慎的预期:“以销定投”、“量入为出”的策略被多家房企提及,说明当前房企销售、回款依然是房企投资考量的前提。
房企投资的收紧,一方面源于对市场前景的不确定预期,另一方面更重要的是2020年末三道红线以来,房企的融资性现金流大幅收紧,限制了房企的投资能力。民企的融资难度一直较高,值得一提的是,5月中旬碧桂园、美的和龙湖三家典型民企监管机构选定为示范房企,将在本周陆续发行人民币债券,该举措标志着监管机构对于恢复民企的融资决心。

投资偏好更聚焦高能级城市
“回高退低”成主旋律
投资力度收紧,意味着曾经大面积铺开的投资策略不再适用,有限的资金必须用在更加安全、更加核心的土地资源上。过去两年中,许多房企已经执行了回归一二线城市的布局战略,从2021年百强房企投资分布来看,有七成位于一二线城市,比2020年提升了10个百分点。
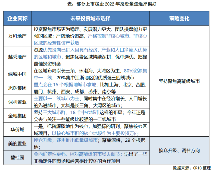
聚焦高能级、聚焦核心城市的投资趋势在2022年还将延续,在投资城市的选择上将会更加谨慎,从房企表态来看可以分为两类:
排名前列类是万科、越秀、绿城等本来就相对聚焦高能级城市的房企,还将继续坚持聚焦核心城市、核心土地资源,万科提出对于非核心城市、非核心区域的经营性资产获取将持续严控,越秀则提出投资优先已经进入且经济、产业、人口等方面有优势的城市。房企对于城市的选择更加谨慎,布局扩张的需求降低,投资以稳、以精为主。
第二类则是原本三四线城市布局占比较高的企业,如碧桂园、美的等提出了换仓升级、调节方向的需求:美的表示将逐步退出低量级、低能级的城市,碧桂园也提出将退出非确定性的市场。对于企业来说,有选择性地撤出不确定性较强的市场,既能够提高资金聚焦、使用的效率,又能够降低一部分的运营成本。

实际上,“回高退低”的投资策略已经在2022年得到显现。截止4月末,百强房企投资金额由83%集中于22城,22城以外仅占17%。百强房企在22城以外的投资则主要集中于佛山、常州、东莞发达城市群中热点的三四线城市。从重点企业来看,滨江、金地和金茂的投资全部集中于22城,其次建发、龙湖、绿城也有八成以上的投资集中核心城市。

多元化拿地成破局之道
并购贷非房企“良药”普遍表示谨慎
2021年土地招拍挂市场两极分化加剧,核心城市(如集中供地的22城)存在竞争激烈、拿地门槛高、限制参拍幅数等情况,一定程度上限制了房企招拍挂市场的投资,因此招拍挂市场以外的多元化纳储渠道,在房企投资中的重要性也持续增加。
例如,金科2021年新增土储建面中有66%是通过多元化方式获取的;越秀一直以来多元化拿地比例也较高,2021年通过TOD、城市运营、国企合作等多元化的方式拿地占比达到56%;绿城也通过老旧小区更新、TOD项目、产业小镇等各种形式增加了近千亿货值。
其中,收并购作为企业多元化投资的重要渠道之一,且多家房企表示2022年将在审慎投资的基础上,积极寻求优质的收并购项目。越秀预计将按照40%的投资强度进行收并购的铺排,旭辉则预计将有200-300亿元的并购贷额度,可能增加企业收并购的拿地力度。
2021年末,银保监会首次指导金融机构合理发放房地产并购贷款,用于支持项目收并购及建设;2022年,为了调动房企收并购的积极性,收并购贷款不计入“三道红线”的考核指标。收并购贷款的提出,明显能够看出在目前房企暴雷、项目烂尾的环境下,政府希望通过并购贷,刺激房企进行收并购,进行行业资源整合。
但从房企表现来看,尽管政策暖风频吹,房企也并未盲目加强收并购力度。截止至今年5月上旬,百亿以上规模的收并购案例依然罕见。对企业而言,项目是否优质、是否达到企业的拿地标准、是否最终能够实现盈利,才是决定是否进行收并购的根本因素。以此来看,通过政策刺激房企拿地,效果不如前几年显著。

总的来看,2021年上市房企的投资力度较往年有明显的下降,且更加聚焦于一二线城市,和少量的核心三四线城市。大部分上市房企对于2022年的投资预判也主要以“谨慎”为核心,预计2022年房企投资仍然将会低位运行,销售、回款的情况将决定房企的投资力度。
城市选择上,房企投资将持续聚焦于高能级的核心城市,对于一些弱三四线城市可能有选择性地退出,这一点从前5月集中供地城市的冷热不均的表现来看也可见一斑,深圳、杭州热度相对较高,而部分城市在政策放松、门槛下调的基础上依然表现冷淡。
进入第二季度以来,不少城市在楼市、地市方面频频出台利好政策,融资端也有所放宽,但对于房企投资的刺激性作用并不显著,对于当下的房企来说,理性、谨慎是投资最重要的关键词。
来源:克瑞尔研究所
声明:本文由入驻焦点开放平台的作者撰写,除焦点官方账号外,观点仅代表作者本人,不代表焦点立场。
