资产“寒冬”来临,房企加快商管输出
扫描到手机,新闻随时看
扫一扫,用手机看文章
更加方便分享给朋友
在楼市下行趋势不减、消费复苏乏力的背景下,商业地产快速迭代。随着商业地产发展日渐成熟,多数企业从持有运营的重资产模式向以输出运营服务的轻资产模式转型。
近年来,各品牌运营商纷纷启动或加快了轻资产管理战略,利用成熟规范的商业运营经验,推出品牌管理输出服务,以轻资产的方式推动企业商业规模的扩张,增强企业的影响力。
降杠杆大背景下,地产行业进入寒冬,母公司支持力度下降,因此商管的价值不断释放,通过轻资产模式,以更少的资金撬动更大的行业规模。
01
头部企业加速轻资产扩张
轻资产已经成为商业地产运营的重要趋势,当前国内大部分头部商业运营房企基本涉足轻资产品牌管理输出。
原因有两点:
一方面,国内仍存在不少小型物购中心运营管理能力有限,无法提供全业态的服务且无法吸引优质租户,同时疫情加速了部分中小购物中心的运营危机,品牌输出市场较大。
另一方面,商业地产竞争愈发激烈,多数品牌开业迎来了爆发期,加之地产行业融资收紧,需要沉淀大量资金的重资产模式不再合适大举发展,发展轻资产也是一条扩大规模、增强影响力和谋求新增长的路径。
当前大部分头部商业运营商正迎来规模爆发阶段,得益于此前产品线的规范及标准化,叠加商业运营团队组建完善,商管运营经验的成熟等原因,越来越多企业也把轻资产品牌管理输出战略划归到未来商业扩张的重要筹码。
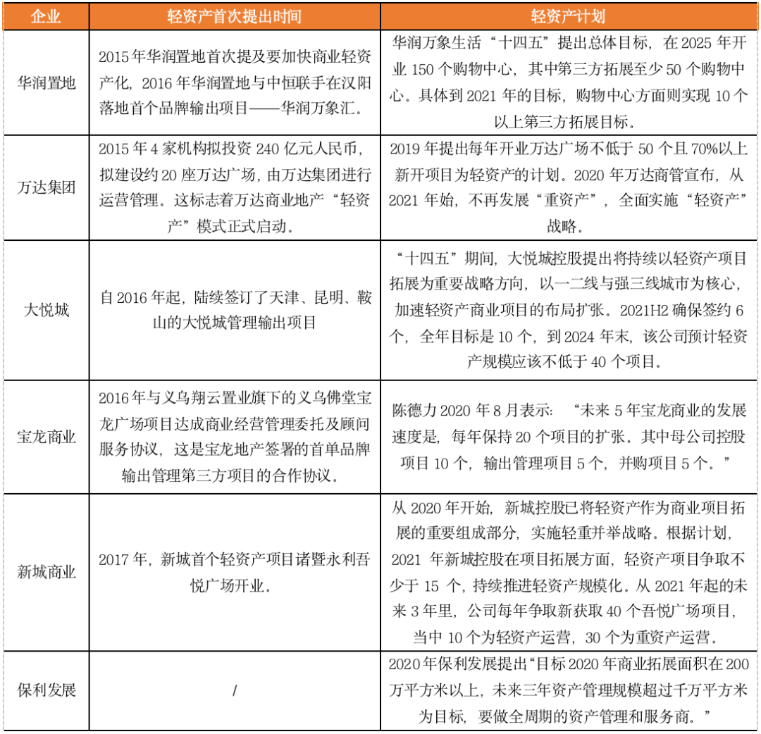
表:部分房企的轻资产品牌管理输出战略

数据来源:CRIC整理02
品牌输出仍是辅助手段
从企业实行轻资产品牌管理输出的情况来看,万达集团领跑。
早在2015年,4家机构拟投资240亿元人民币,拟建设约20座万达广场,由万达集团进行运营管理。这标志着万达商业地产“轻资产”模式正式启动。2021年10月21日,万达集团旗下商业运营平台珠海万达商管向香港联交所正式递交了招股说明书,截止2021年末万达已开业购物中心418个,其中轻资产运营项目达到113个,占比达到27%,较2018年约8%的水平上升19个百分点,轻资产管理计划在万达购物中心规模扩张中占据着重要的地位。
此外,大悦城(3.790, 0.00, 0.00%)控股在2021年也走到了全面启动轻资产路线的节点,且曾预计下半年商业轻资产项目进入爆发拓展阶段。2021年上半年,大悦城控股已通过轻资产模式运营3个大悦城项目,获取尚未开业的轻资产大悦城2个。下半年轻资产商业项目确保签约6个,全年目标10个,未来大悦城或将持续推动轻资产战略的输出,助力规模扩张,到2024年末,该公司预计轻资产规模应该不低于40个项目。
不过,当前部分房企仍以重资产战略、合作为主,轻资产品牌输出仍只是作为辅助手段进行运营。比如,龙湖当前已经开业60家天街项目,仅有一家是轻资产管理输出,新城控股(25.930, 0.00, 0.00%)2021年中期开业项目达到105个,仅有4个项目是通过管理输出实现。
表:部分房企的持有购物中心及轻资产品牌管理输出情况

数据来源:企业公告、CRIC整理03
轻资产助力商业规模扩张
在资产寒冬以及竞争日趋白热化的今天,探索轻资产扩张战略,对商业增强品牌影响力,推动企业规模化扩张具有重要意义。
比如以重资产布局为主的龙湖商业,也曾去年宣布全面启动轻资产模式,向购物中心提供涵盖定位和设计咨询、招商、运营管理、租户管理、品牌输出和消费者服务等全流程的支持。
从龙湖的商业发展来看,近几年龙湖进入了商业快速扩张期,2019年起龙湖购物中心的年均开业数量达到10个及以上,是此前年份开业数量的2倍,到2021年末龙湖开业购物中心达到60个,建面约为581万平方米。储备项目方面,根据龙湖智创数据,截止2021年底龙湖开业及储备项目达到128个,建面达到1220万平方米,一年内拓展28个项目,当前已经储备的8个轻资产项目建面占比仅为2%。
图:龙湖2017-2021年购物中心开业情况

资料来源:企业公告、CRIC整理由此来看,轻资产战略主要是龙湖商业扩张中的一种方式之一,当前龙湖仍是以重资产布局为主。
早在2020年龙湖集团旗下的龙湖智慧服务集团就已经在试水“商业轻资产”管理输出业务,签约珠海融德广场和南宁昭阳广场,两个项目均以“纯管理输出”方式,不涉“品牌输出”,但当前龙湖进行轻资产签约仍较为谨慎。
根据龙湖智创生活的招股书显示,截止2021年12月28日,龙湖智创储备的68个项目中包含8个第三方项目,为龙湖轻资产管理输出项目,分布在重庆、杭州、成都、石家庄、汕头等地。2022年又分别轻资产签约了成都两个项目,至此龙湖商业自2021年3月启动轻资产战略以来,签约项目至少已达10个。
图:龙湖近期签约轻资产项目情况

资料来源:企业公告、CRIC整理行业规模见顶,房企纷纷将商业作为跨越周期的第二曲线,推动商业地产进入规模扩张的关键时期。
随着头部企业商管业务规模的持续增长,未来市场竞争将进入白热化,为了实现规模化增长,抢占市场份额,轻资产品牌输出不断被房企采用,同时这也意味着,商业地产未来竞争力的核心在于运营效率。
来源:克而瑞地产研究
声明:本文由入驻焦点开放平台的作者撰写,除焦点官方账号外,观点仅代表作者本人,不代表焦点立场。
