刚刚,无锡地铁5号线、6号线传来较新进展!
扫描到手机,新闻随时看
扫一扫,用手机看文章
更加方便分享给朋友

会上,各单位从站点功能定位、交通流线、景观影响、周边地块开发等方面,对车站方案提出了意见和建议。
下阶段,地铁集团将组织设计单位结合意见针对方案进行进一步优化。
去年底,无锡召开会议,提出今年将实质性推进锡澄、锡宜两个协同发展区规划建设,加快推进锡澄S1线、宜马快速通道、高浪路和312国道快速化改造等项目,力争丁蜀通用机场、地铁4号线一期年内建成投用,锡宜S2线、地铁4号线二期和5号线开工建设,推动城市干线快速化改造和市区道路优化加密,增强市域整体性和协调性。今年1月底,无锡官方公示了“关于地铁5号线工程勘察项目的招标文件”。
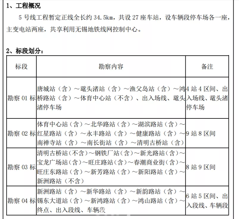
据了解,地铁5号线暂定正线全长约34.5km,共设27座车站;建成后,将串联梅村地区、锡钢片区、红星路、建筑路、蠡湖新城,并延伸至鼋头渚景区。

(招标文件中的规划站点)从招标文件中可以看到,地铁5号线的站点为:唐城站--鼋头渚站--渔父岛站--鸿桥路站--体育中心站--北华路站--湖滨路站--红星路站--永丰路站--健康路站--南禅寺站--南长街站--清明古桥站--钢铁厂站--新光路站--宝龙广场站--旺庄路站--春潮商业街站--旺庄东路站--新芳路站--新阳路站--新洲路站--新华路站--新韵路站--锡东大道站--新鸿路站--鸿山路站。
4月下旬,无锡地铁5号线就发布了全自动运行系统招标公告。
未来无锡地铁能实现自己“上下班”,列车可以在车辆段实现自动唤醒,正线的自动运行发车、自动折返作业,等到运营结束之后可以自动返回车库、自动洗车、自动休眠,整个过程不需要人为的介入和干预。
对于乘客来说,将有机会站在原本驾驶室的前端,体验一下平常地铁司机的排名前列视角。
同时 ,无锡地铁6号线传来大事件。

来源:无锡楼市网
声明:本文由入驻焦点开放平台的作者撰写,除焦点官方账号外,观点仅代表作者本人,不代表焦点立场。
