2021年已不足百天,市场将继续面临下行压力
扫描到手机,新闻随时看
扫一扫,用手机看文章
更加方便分享给朋友
2021年充满了各种不确定性,上半年的时候,商品房销售规模曾一度创近5年新高,然而随着调控政策的持续收紧,整体市场开始下行,短期内仍会持续下行。
按照以往惯例,“金九银十”是房地产行业的传统销售旺季,但从今年多个城市的楼市表现看,“金九”出现了成色不足的情况。CRIC数据显示,包括刚刚过去的中秋小长假在内的第39周成交数据出现了同比大幅下滑,其中上海、南京、宁波、苏州、绍兴等热点城市同比降幅超50%。
一方面是受供应不足、房贷周期被延长等因素影响,另外一方面的确是整个市场在明显降温。
从目前9月份的整体成交情况来看,今年的“金九”显然不再,即将到来的“银十”也让人怀疑。2021年即将过去,在这最后不足百天的日子里,整体行业或将加速进入分化阶段。
多城楼市“金九”遇冷
“金九银十”一直都是传统房地产市场的旺季,很多企业会选择在这个时候集中推盘入市,抢收市场。然而今年的“金九”却是失约了。
CRIC数据显示,9月的排名前列周(8.30-9.5)全国新房供应出现了回落,全国重点城市共取得预售证面积797万平方米,环比下降15%。成交方面涨跌不一,其中一线四城成交均有不同程度的回落,深圳降幅最为显著,环比下跌32%,北京、广州降幅分别达到17%、12%,上海成交微降7%。二线城市宁波武汉、重庆、成都、长沙等成交显著回升但青岛、福州、大连成交表现不佳。三四线城市中六成以上出现成交环比下跌。
整体来看,进入9月的排名前列周,“金九”并不“金”。

在此之后,9月第二周,全国新房供应和成交出现全线回落。供应方面,全国重点城市共取得预售证面积961万平方米,环比下降6%。成交方面,一线城市北京成交基本与上周持平,上海、广州、深圳成交环比皆回落三成左右。近八成二线城市成交环比回落,宁波成交冲高回落,环比下降70%,但整体仍处在年内高位。重庆、长沙成交明显不济,环比降幅四成以上。
这一态势一直持续到了本周,CRIC数据显示,第39周成交数据无论是供应还是成交依旧保持低位,无论是同比还是环比依然出现了一定程度的下滑。
表:部分样本城市2021年第39周成交数据

以上海为例,今年第4次集中房源供应总共有42个楼盘,涉及浦东、黄浦、徐汇、长宁、静安、普陀、闵行、宝山、嘉定、奉贤、松江、金山、青浦、崇明、临港等15个区域。共约135.8万平方米,合计12441套房源。其中大部分认购时间都在9月中下旬,由于新房供应量不足,成交量下跌也在预料之中。
而往年的情况是,早在8月下旬的时候,新房市场就开始加速跑,为“金九”开局做准备。
三大重磅政策重塑行业格局
今年来看,造成“金九”不“金”的主要缘由还是与各大调控有关,其中融资“三条红线”、房贷“两条红线”以及土地端“集中供地”这三大政策可以说是重塑了整个行业的格局,这些政策对行业带来的改变不可逆转。
在这其中,融资“三条红线”、房贷“两条红线” 改变的是行业规则和发展模式,而“集中供地”政策则是通过土地端的调控来影响房价,最终实现“三稳”目标。
具体来看,在首轮集中供地中,很多城市的结果未及预期,2021年8月10日自然资源部关于集中供地提出了新要求,部分城市纷纷开始调整第二次集中供地规则:单宗土地溢价上限不得超过15%,绝不允许通过提高起拍价格调整溢价率;不得通过调高底价、竞配建等方式抬升实际地价;在达到地价或溢价率的上限时,不得以竞配建等方式增加实际地价,可以通过一次性合理报价、摇号、竞更高更优品质建设方案等方式确定竞得人。
表:18城调整第二批集中土拍规则

进入9月,相继有长春、福州、天津、青岛、济南、成都、苏州、沈阳等多个城市在第二轮集中土拍前临时中止出让。
对比首轮集中土拍热度来看,所有城市二轮集中土拍热度均有所下滑:成交溢价率均较首轮有所降低。值得注意的是,首轮土拍热度较高的杭州出现了“退地”现象。在杭州首轮拍地中斩获多地的宋都将以5000万的代价将运河新城GS1001-17地块退地。
从企业的角度而言,在融资难度加大、企业资金链偏紧的影响下,拿地积极性明显受挫,尤其是触及红线的房企大都“暂停”了新增土储。
一方面是土地成交量的下降,另外一方面是土地溢价率回到了相对低点。许多企业宁愿不拍也不想拿非重点城市的地。
这就造成了自7月以来整体供应量一直处于低位,在较低的供应量下,整体市场成交也在低位运行,“金九”不再。
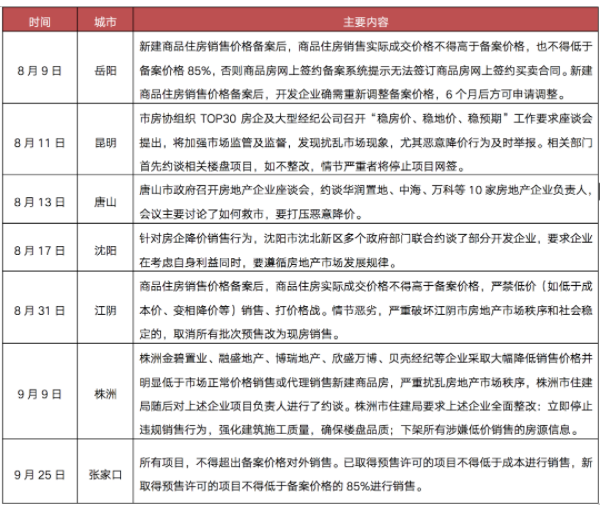
部分压力城市开始“限跌”、“托市”
由于全国房地产市场持续降温,部分压力城市更是出现大范围的降价潮。例如岳阳,多个楼盘价格“跳水”,降价幅度多达3000元/平方米,奥园誉湖湾更由6300元/平方米降至3378元/平方米。又如株洲,多家房企轮番降价,阳光城·新城·樾府售价由7000元/平方米降至4000元/平方米。
出于稳房价、稳预期的需要,岳阳、昆明等7城相继落地“限跌令”。其中,岳阳、江阴明文规定禁止大幅降价,昆明、唐山、沈阳、株洲采取约谈的方式,禁止房企、中介机构恶意降价、打价格战,扰乱房地产市场秩序。
除了昆明、沈阳、岳阳、株洲这类传统压力城市之外,不乏唐山、江阴之前的热点城市。尤其是唐山,2020年8月末还曾因为房价上涨过快被住建部点名约谈,短短一年时间调控基调已从“限涨”转为“限跌”,直观反映市场热度出现了180度的转折。
表:2021年三季度7城落地“限跌令”

除了昆明、唐山等7城房价“限跌”之外,长春、珠海等5城也出现了财税“托市”的情况。长春发布购房补贴,首次购买90平方米以下商品房的留长就业人才及进城农民,分别按50元/平方米、80元/平方米额度予以补贴。
肇庆、珠海、中山、惠州相继下调二手住宅转让个税核定征收率,降低二手房交易成本。具体而言,个人转让二手住宅的个人所得税率由2%调整为1%,二手非住宅个人所得税率、土地增值税率分别调整为1.5%和5%。
表:2021年三季度5城财税政策托底楼市

由此看来,在“房住不炒、因城施策”的政策主基调下,调控自主权已经开始逐步下沉到各城市层面,依据各城市市场实际变化情况,针对性地局部放松或者加码调控政策措施。
整体来看,由于多个重点城市第二轮集中拍地潮延后,土地市场成交量出现明显下滑,截止9月23号全国土地市场成交量较去年同期回落了25%,同比差距较大。且在房企集体 “躺平”式拿地的影响下,四季度成交量预计难追赶同期。
与此同时,随着7月份以来上层调控环境的不断收紧,整体“去杠杆”仍然坚决,融资也依然会保持收紧且持续较长时间,部分城市局部放松并不足以改变“房住不炒、因城施策”的政策主基调,更难以扭转全国房地产市场持续降温的大趋势。
在短期政策监管不变下,当前居民信贷端与房企融资端所面临的难题不会缓解,因此未来销售将继续面临下行压力,全年规模虽然有望创新高,但规模增速将进一步收窄。(部分数据来源克而瑞)
来源:丁祖昱评楼市
声明:本文由入驻焦点开放平台的作者撰写,除焦点官方账号外,观点仅代表作者本人,不代表焦点立场。
