重点关注!地铁4号线、5号线、S1号线有新进展
扫描到手机,新闻随时看
扫一扫,用手机看文章
更加方便分享给朋友
无锡地铁建设又有新进展!
S1线南门站至汽车客运站盾构始发
8月10日,无锡至江阴城际轨道交通工程南门站至汽车客运站区间左线盾构顺利始发,这标志着南门站和汽车客运站正式进入隧道区间盾构施工阶段。
锡澄轨道S1线南门站至汽车客运站区间左线全长1510.66米,开挖直径6.98米,该区间隧道具有开挖断面大、隧道纵坡呈“V”型、高差大等特点,同时下穿芙蓉大道隧道、正穿应天河桥等多处建构筑物、河流桥梁,盾构施工安全风险高、难度大。
近期,如果你在地铁4号线车站的出入口或风亭看到烟雾扩散,无需惊慌,这并非是车站发生火灾,而是地铁4号线一期工程正在进行热烟测试。
从无锡地铁集团获悉,目前首场热烟实验已在五湖大道站顺利开展,后续站点的测试工作也在逐步推进中。
什么是热烟测试?热烟测试是城市轨道交通试运营前安全评价专项验收工作中的一项重要内容,测试人员在地铁站内模拟火灾,以检测地铁车站火灾报警系统、通风排烟系统、人员疏散系统、事故应急照明等防灾设备的可靠性及联动状况。
它是地铁安全评价阶段一项重要的安全测试,确保乘客在火灾等事故情况下安全及时疏散。
目前,地铁4号线正加紧车站机电装饰装修及相关调试工作,将于年内建成通车,届时无锡将形成4条线路、115公里左右运营里程的规模,进入网络化运营时代。
7月14日,无锡召开地铁5号线全线站位方案讨论会。
会上,各单位从站点功能定位、交通流线、景观影响、周边地块开发等方面,对车站方案提出了意见和建议。
下阶段,地铁集团将组织设计单位结合意见针对方案进行进一步优化。
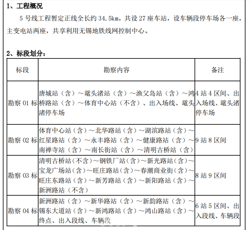
1月底,无锡官方公示了“关于地铁5号线工程勘察项目的招标文件”。
据了解,地铁5号线暂定正线全长约34.5km,共设27座车站;
建成后,将串联梅村地区、锡钢片区、红星路、建筑路、蠡湖新城,并延伸至鼋头渚景区。

(招标文件中的规划站点)
从招标文件中可以看到,地铁5号线的站点为:
唐城站--鼋头渚站--渔父岛站--鸿桥路站--体育中心站--北华路站--湖滨路站--红星路站--永丰路站--健康路站--南禅寺站--南长街站--清明古桥站--钢铁厂站--新光路站--宝龙广场站--旺庄路站--春潮商业街站--旺庄东路站--新芳路站--新阳路站--新洲路站--新华路站--新韵路站--锡东大道站--新鸿路站--鸿山路站。
4月下旬,无锡地铁5号线就发布了全自动运行系统招标公告。
未来无锡地铁能实现自己“上下班”,列车可以在车辆段实现自动唤醒,正线的自动运行发车、自动折返作业,等到运营结束之后可以自动返回车库、自动洗车、自动休眠,整个过程不需要人为的介入和干预。
对于乘客来说,将有机会站在原本驾驶室的前端,体验一下平常地铁司机的排名前列视角。
来源:无锡自然资源和规划局、无锡地铁、江南晚报
声明:本文由入驻焦点开放平台的作者撰写,除焦点官方账号外,观点仅代表作者本人,不代表焦点立场。
