没有“金三银四”,还有“红五月”震惊楼市!
扫描到手机,新闻随时看
扫一扫,用手机看文章
更加方便分享给朋友
这个五月,你的联想词是什么?
是夏天来了?还是......这不重要!
重要的是我的联想词!
政策!!
热销!!
土拍!!
楼市春风吹满地,红五月,真的被风吹来了!
超十条政策吹暖风,楼市预热!
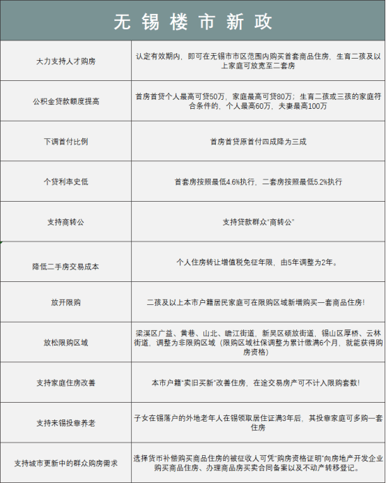
四月最后一周,“重磅”这两个字出现在朋友圈的次数,比过去一年还要多。根据小编的不完全统计,这一周,无锡楼市出台超十条调控政策!

仅供参考
这一条又一条政策,吹暖的不仅仅是无锡楼市,更是吹暖了购房者的心。
首套首付下调,从基础降低购房成本;
公积金贷款额度提高,房贷利率降到4.6%,支持商转公,那对购房者来说,省下的钱可以置换新车了;
放开二孩限购,又有诸多限购区域转为非限购,让大多买房人,不受区域限制,买到心仪好房......
不言其他,大家都知道,现在是买房的较好时机!
然后大家就趁着五一假期,悄悄买房,震惊无锡楼市!
五一假期房企热销!破亿成绩单惊呆了!
假期楼市不放假!销售成绩单要的就是爆炸!
五一假期,有人在床上旅游全世界(指刷朋友圈),有人则参加好几个亿元交易!
比如御璟天玺,五一期间,销售破3亿!

还有中梁春和景明,首开劲销1亿!单日售出20套!

还有这些!满目的红,2022年以来,疫情让楼市停滞,没有了“金三银四”,“红五月”不再错过!交出满意答卷!
假期期间,梁溪区举办“梁城美境”精彩生活节暨梁溪区首届房交会活动,也圆满成功!
参会的13家房企共计成功交易43套商品住宅,交易金额超1.2亿元。

来源:梁溪发布
五一房企的成绩单,也为“红五月”写下了不一样的序章!
土拍在即!优质地块落谁家?!
这几日被楼市的“爆”刷屏,都快忘了无锡2022年首轮土拍还没开始!
就在明天!无锡首轮土拍登场!
此次土拍规则延用旧例,采用“限地价+摇号”的方式。每宗地块均设置竞价限制,一旦触顶,摇号确定最终竞得者。
该批次供地共出让8幅地块。梁溪区1幅,经开区3幅,滨湖区1幅,惠山区2幅,锡山区1幅,新吴区此次未出让地块。
此次供地,量少但质精!优质配套,优质地段!


这次拍地,对参与竞拍的房企也是要求颇多。
严格审查房企资金来源,不得直接或间接使用金融机构各类融资资金,不得使用房地产产业链上下游关联企业贷款或预付款,不得使用其他自然人、法人、非法人组织的借款,不得使用参与竞买企业控制的非房地产企业融资等。
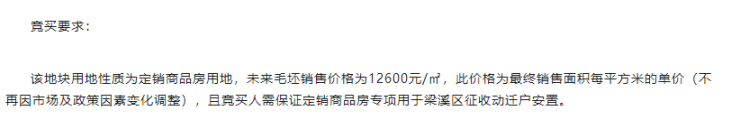
此外,或要求房企具备房地产开发资质要求,或规定 新建住宅中成品房比例,亦或是要求配建相关配套,有的直接限制毛坯销售价格!

明日上午09:30网络线上开始竞拍,哪家房企落子何处?共同关注!
声明:本文由入驻焦点开放平台的作者撰写,除焦点官方账号外,观点仅代表作者本人,不代表焦点立场。
