无锡大市2022年4月房地产市场报告
扫描到手机,新闻随时看
扫一扫,用手机看文章
更加方便分享给朋友
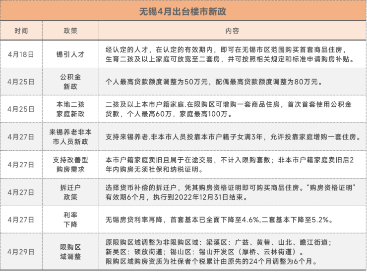
继“清明”假期前后多地调整优化楼市政策后,无锡也加入到了“松绑”楼市政策的行列。
4月中下旬,无锡楼市放松政策频出,降低房贷利率、提升公积金额度、二孩家庭以及养老放开限购、鼓励拆迁户购买商品房等,旨在群策群力、让利于民,提振市场信心,让在锡购房者能切实享受到政策红利。

无锡土地市场分析
无锡市区土地市场分析
2022年4月无锡市区暂无涉宅用地供应和成交。无锡首批集中供地于5月7日开拍,共出让8宗地块,总面积约57.66万㎡,起拍总价约103.9亿元。2022年第二批次集中出让拟于二季度中发布。
统计口径:涉宅用地总建面积(剔除保障房、安置房)
统计范围:无锡市区
无锡县市土地市场分析
2022年4月,江阴无宅地成交;宜兴成交1宗商住地块,成交总价1.47亿元。
无锡新房市场分析
无锡市区新房市场分析
无锡市区供求量价
4月,无锡市区受疫情封控影响,住宅供求市场产生波动;供应量31万㎡,环比上涨6%;成交量为21万㎡,环比下降30%;成交均价为23462元/㎡,小幅下跌。新吴、梁溪、滨湖三区为市区供应主力;经开区以32249元/㎡均价持续领跑全市,滨湖区、梁溪区位列均价二、三位。
无锡市区库存
2022年4月底,无锡市区狭义库存533.8万㎡,去化周期相较前3个月略有拉长,已达12个月。截至2022年4月底,近一年商品住宅月均流速:44.5万㎡/月。
狭义存量:指已领取预售证但未销售的建筑面积
去化周期=存量/近一年商品住宅的流速
统计范围:无锡市区
无锡市区项目排行榜
TOP10排行榜中,以改善楼盘为主,朗诗新郡、恒大观澜府、愉樾天成三个项目位列成交金额排行榜前三甲。从区域来看,经开区和新吴区均有3个项目上榜,锡山区占2席。
江阴新房市场分析
江阴新房市场住宅供求量价
江阴4月商品住宅供应量达5.48万㎡;成交量达7.48万㎡,环比下降21.8%;成交均价受个案影响,环比上涨11.01%。区域方面,祝塘镇、长泾镇仍为主力成交板块。截止2022年4月底,库存面积284万㎡,狭义库存去化周期达到22.7个月。
江阴项目排行榜
江阴主城区项目为排行榜主力,澄江街道和云亭街道各占据4席。新入市楼盘丹芙春城以1.55亿元、0.78万㎡夺得江阴金额榜、面积榜”双冠军“。
宜兴新房市场分析
宜兴新房市场供求量价
2022年4月,宜兴住宅供求量下降:供应量1.2万㎡,环比下降48.58%;成交量2.5万㎡,环比下降49.17%;受均价个案影响,住宅均价下降,本月住宅均价15530元/㎡,环比下降7.1%。截止2022年4月底,库存面积323万㎡,去化周期约33个月。
宜兴项目排行榜
宜城在成交排行榜中独占鳌头,共有8个项目上榜。中环·紫郡东府以0.23亿元夺得金额榜排名前列,龙信·御澜氿溪以0.48万㎡摘得面积榜冠军 。
无锡首批次8宗地块已于5月7日全部成功出让,总面积约57.66万㎡,成交总价103.97亿元,较高楼面价19002元/㎡。详情可点击下方稿件查看。
来源:土拍网
声明:本文由入驻焦点开放平台的作者撰写,除焦点官方账号外,观点仅代表作者本人,不代表焦点立场。
