多地出手盘活存量住房:30城实施房票政策,鼓励国企收购用作保障房等
扫描到手机,新闻随时看
扫一扫,用手机看文章
更加方便分享给朋友
近日,济南一国企拟收购3000套存量商品房一事引发热议。
9月7日,据《济南时报》报道,济南市国资委官网于9月5日发布《收购存量房源助力租赁市场——集团公开采购社会优质存量房作为租赁储备房源》。从同时发布的3份招标公告来看,济南城市发展集团所属济南城市发展集团资产运营管理有限公司将在全市收购3000套商品房,用于租赁储备住房,项目资金来源为自筹资金。
从公开信息看,济南城市发展集团有限公司于2020年7月12日批准成立,注册资金50亿元,为济南市市属一级国有独资的功能性企业。
不过,上述提及的《收购存量房源助力租赁市场——集团公开采购社会优质存量房作为租赁储备房源》一文当前已不在济南市国资委官网显示。
据“红星新闻”9月9日报道,目前招标仍在继续,将分批开标,以具体的通知为准。
济南国企收购存量房源用于租赁市场只是地方盘活存量房的一个缩影。除了收购存量房用于租赁住房,今年来,多地政府出台相关政策盘活存量住房,包括鼓励房企收购滞销房用作保障安置房、推出房票安置措施等。
多地盘活存量房用于安置房、保障性租赁住房
除了上述提及的济南,浙江湖州也推出过类似的政策。今年8月15日,浙江省湖州市房地产市场平稳健康发展联席会议办公室发布《关于持续促进我市房地产平稳健康发展的通知》提到,鼓励收购滞销房。对困难房地产企业的滞销房,鼓励国有企业收购,作为保障安置用房等。
9月10日,河北省邯郸市磁县发布的《关于支持房地产业良性循环和健康发展的十条政策措施》显示,根据磁县棚户区、城中村改造需求,可购置存量商品房用作异地安置住房,或者提高货币化安置比例,积极盘活存量市场房源。房地产去化周期偏长的项目可申请转化为保障性租赁住房,避免重复建设。
30城探索实施“房票”政策
另据澎湃新闻不完全统计,今年以来已有至少30城探索实施“房票”政策,以期拉动市场需求加快推进房地产行业复苏。
这里所说的“房票”安置,通常是指在拆迁安置过程中,对现有住宅房屋征收货币补偿方式的一种补充。房票是被征收人房屋安置补偿权益货币量化后,征收人出具给被征收人购置房屋的结算凭证。也就是说,房票安置并非直接领取安置款,而是拿着房票买房,并抵扣房款。
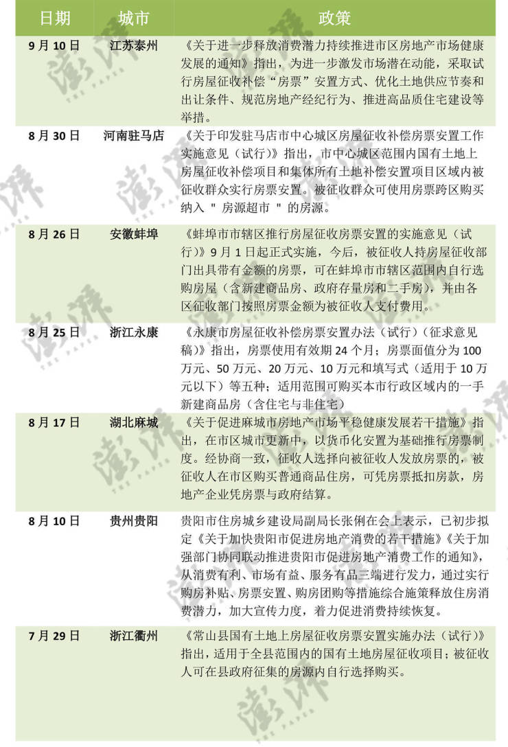
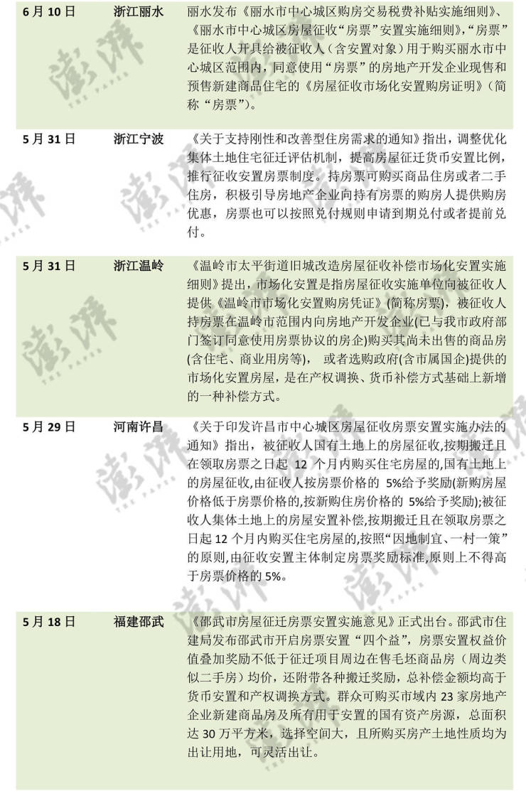
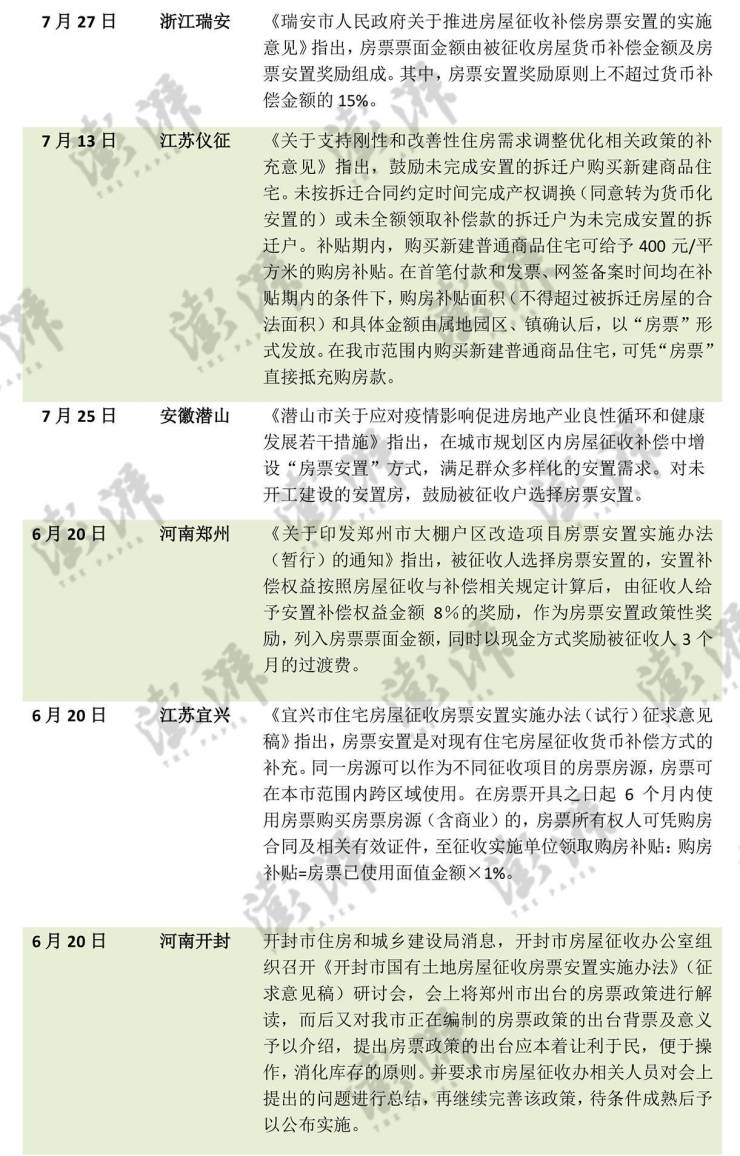
据澎湃新闻不完全统计,仅今年以来,至少包括河南郑州、江苏宜兴、河南开封、江苏南京、浙江温州、江苏张家港、浙江龙港、浙江海宁、浙江金华、湖北鄂州、浙江丽水、浙江宁波、浙江温岭、河南许昌、福建邵武、江苏江阴、安徽界首、江苏常熟、河南信阳、四川宜宾、安徽潜山、江苏仪征、浙江瑞安、浙江衢州、贵州贵阳、湖北麻城、浙江永康、安徽蚌埠、河南驻马店、江苏泰州等30城探索实施相关“房票”安置政策。
以江苏泰州为例,9月10日,“泰州发布”官方微信公众号发布消息显示,江苏省泰州市住建局等七部门联合印发《关于进一步释放消费潜力持续推进市区房地产市场健康发展的通知》,《通知》称,为进一步激发市场潜在动能,采取试行房屋征收补偿“房票”安置方式、优化土地供应节奏和出让条件、规范房地产经纪行为、推进高品质住宅建设等举措。
河南驻马店于8月30日发布《关于印发驻马店市中心城区房屋征收补偿房票安置工作实施意见(试行)》,《意见》指出,市中心城区范围内国有土地上房屋征收补偿项目和集体所有土地补偿安置项目区域内被征收群众实行房票安置。被征收群众可使用房票跨区购买纳入“房源超市”的房源。
诸葛找房数据研究中心分析师关荣雪指出,多地政府通过收购、转化保障房,发房票等举动对于盘活市场和加速楼市去化具有一定积极意义,除此之外,还能促进其他市场层面的良性发展。首先,收购、转化保障房既在一定程度上盘活存量房、缓解库存压力,又吻合了租赁住房市场多渠道供给和多渠道筹集房源的导向,对保障性租赁住房的供应工作起到很大程度的助力作用;另外,以房票的形式进行安置,可以达到一举两得的效果,一方面可以完成对拆迁户群体的妥善安置,保证居民的合法权益,另一方面,对于提振市场信心、加速去化起到一定的积极作用。
来源:澎湃新闻
声明:本文由入驻焦点开放平台的作者撰写,除焦点官方账号外,观点仅代表作者本人,不代表焦点立场。
