报告:10城公积金个贷率触碰红线,需适度收紧公积金贷款
扫描到手机,新闻随时看
扫一扫,用手机看文章
更加方便分享给朋友
4月21日,上海易居房地产研究院发布的《10城公积金个贷率触碰红线》的报告中提到,近期全国重点城市房地产政策以偏紧为主,其中一个重要的表现就是公积金贷款相关政策在收紧。
报告称,个贷率在95%(含)以上为三级响应,应实施适度收紧住房公积金使用政策。疫情期间,全国部分重点城市房屋交易市场明显升温,这使得公积金贷款处于高位运行状态。在流动性把控不到位的情况下,公积金资金池将会告急,进而出现无钱可提可贷的风险。
报告统计了全国20个城市截至2021年一季度末的个贷率,有4个城市位于一级响应阶段,有6个城市位于二级响应阶段,有10个城市位于三级响应阶段。
根据报告统计的数据显示,这10个位于三级响应阶段的城市包括:南通(127%)、合肥(107%)、宿州(104%)、钦州(100%)、芜湖(99%)、洛阳(98%)、衢州(98%)、柳州(98%)、福州(96%)和贵阳(95%)。

报告认为,这10个城市属于触碰个贷率红线的城市,从其和房地产交易市场的关系看,此类城市普遍属于楼市相对热的城市,需要重点监测和严管,且需要实施适度收紧的公积金使用政策。
易居研究院智库中心研究总监严跃进表示,公积金市场应加快建立流动性风险防控管理长效机制,实施“分级预警、适度调控、保障刚需”住房公积金贷款和提取政策。只有这样,才能规范公积金的使用和运行、防范公积金市场的金融风险,最终促进房地产市场的平稳健康发展。
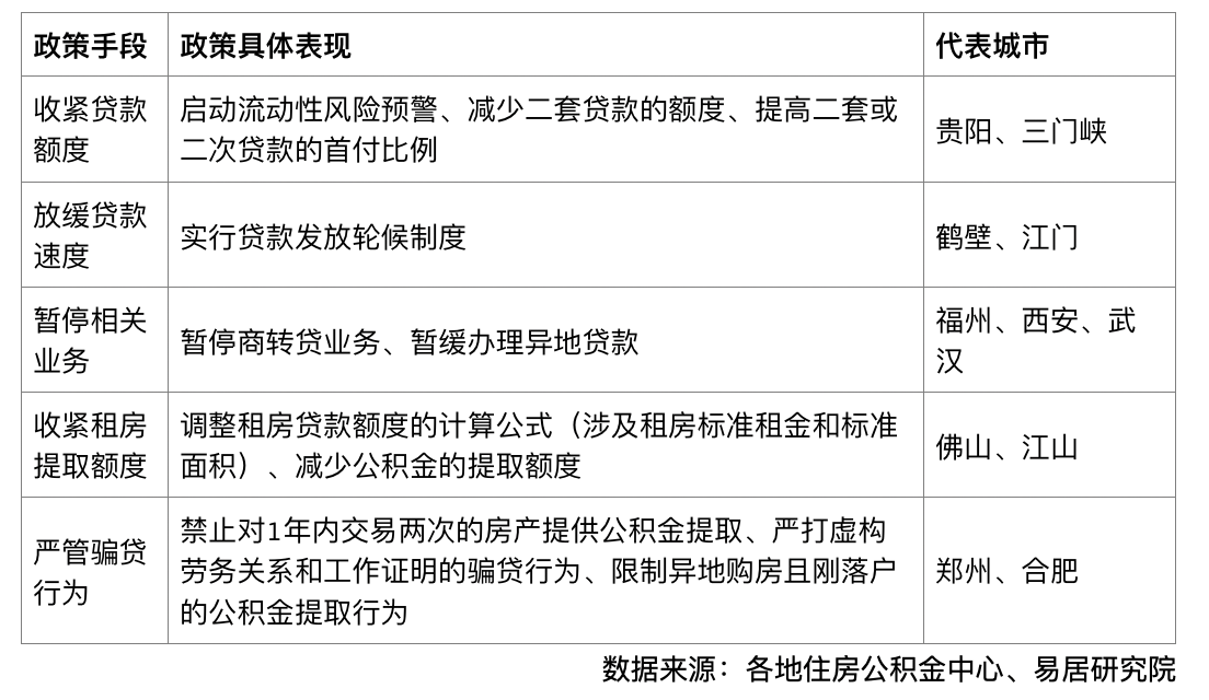
报告认为,公积金流动性不足的问题,会使得公积金的贷款出现各类压力。从公积金贷款可持续和平稳性的角度出发,公积金贷款市场确实需要积极管控和引导。近期全国部分城市纷纷收紧了公积金贷款等政策,形成了非常好的政策效应和市场预期。总结相关政策之后认为,公积金收紧的调控手段主要包括五种模式,即收紧贷款额度、放缓贷款速度、停止相关业务、收紧租房提取额度、严管骗贷行为等。

来源:澎湃新闻
声明:本文由入驻焦点开放平台的作者撰写,除焦点官方账号外,观点仅代表作者本人,不代表焦点立场。
