新年一个月内7城加码楼市调控,住建部副部长带队实地督导
扫描到手机,新闻随时看
扫一扫,用手机看文章
更加方便分享给朋友
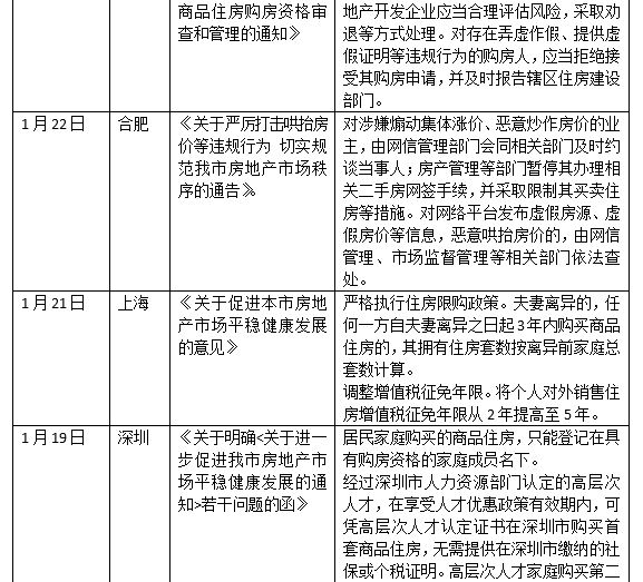
继上海、深圳等一线城市之后,2021年开年又一城加码楼市调控。
1月27日,杭州市住房保障和房产管理局发布《关于进一步加强房地产市场调控的通知》(简称《通知》),《通知》进一步加强了住房限购、住房限售、税收调节等政策,同时完善无房家庭认定标准及高层次人才优先购房政策。
政策保障刚需购房者、围堵投机炒房
杭州市房地产市场平稳健康发展领导小组办公室指出,此次加强房地产市场调控主要是坚持“房子是用来住的、不是用来炒的”定位,坚决抑制投机炒房,遏制房价过快上涨,保持杭州市房地产市场平稳健康发展。
杭州发布的《通知》显示,进一步加强住房限购,落户本市未满5年的,在本市限购范围内限购1套住房。将本市限购范围内住房赠与他人的,赠与人须满3年方可购买限购范围内住房;受赠人家庭须符合本市住房限购政策(不含遗赠)。
同时,进一步加强住房限售。本市限购范围内,新建商品住房项目公证摇号公开销售中签率小于或等于10%的,自取得不动产证之日起5年内不得转让。以优先购买方式取得的热点商品住房,自取得不动产证之日起5年内不得转让。
此外,在杭州市限购范围内,个人住房转让增值税征免年限由2年调整为5年。
贝壳研究院高级分析师潘浩指出,转让增值税征免年限调整为5年,与上海等城市发布的新政类似。据贝壳研究院不完全统计,2020年至今,深圳、无锡、沈阳、成都、上海、杭州等城市均调高转让增值税年限,且基本全部从2年提升至5年,从而达到提高购房成本,打击炒房资金流转的目的。
此外,政策也对无房家庭的认定标准适度放宽。即2018年4月4日后转让杭州市限购范围内住房的,在杭州市限购范围内无自有住房记录满3年,可认定为无房家庭。
“这一政策对无房家庭的认定标准做了一个更明确的界定,后续可以使刚需客户、无房者通过优先购房的方式进行买房,真正保障刚需购房者。”易居研究院智库中心研究总监严跃进说道。
杭州并非2021年开年排名前列个加码楼市调控的城市。可以看到的是,近期部分城市出台的楼市新政都是保障刚需购房群体以及围堵投机炒房。
业内人士指出,大量有真实居住需求的购房者,尤其是无房户和人才引进者,却在购房中屡屡受阻,亟待政策给予支持。因城施策、精准调控,及时有效在开年就释放出楼市调控从严信号,保障了楼市全年稳定有序发展。
一个月内7个城市收紧楼市调控
值得关注的是,2020年下半年以来,伴随着疫情的稳定,多地楼市回暖,部分热点一二线城市被抑制的需求逐步释放助推楼市上涨。
58安居客房产研究院分院院长张波指出,部分城市房地产市场的需求提升明显,主要是由于人口流入以及取得购房资格人数不断增多,导致市场需求在一定阶段集中释放。另一方面,市场热还来自学区因素的推动,从今年房价上涨较多的区域来看,学区房表现尤为明显,教育资源正不断推向均衡化,但并非一蹴而就,部分区域和板块的优质学区资源依然呈现集中化,导致了学区房当下热度明显上升。此外,市场上依然存在炒作者,既有炒房者在部分城市频频露头,更有部分房地产从业者和一些不良自媒体跟风炒作,对市场的合理预期产生影响。
据澎湃新闻不完全统计,2021年以来,多个城市收紧楼市调控,包括上海、广州、深圳、杭州、合肥、郑州、福建南平等城市。
张波指出,2021年开年以来多个城市加码楼市调控,一方面是排名前列时间消灭炒房土壤。近期部分城市和地区房地产市场升温过快,部分区域的投机性需求有所抬头,市场的预期出现分化,这都不利于房地产市场健康发展,必须结合本地情况,从快从严进行遏制。
“房地产市场的健康稳定发展是重中之重,从深圳、上海、杭州近期的调控来看,堵漏洞、控金融、打炒作的信号十分明显。虽然上海之前的调控政策的严厉程度从全国来看已属‘顶格’,但不代表没有进一步收紧的空间,不代表会任由投资炒作氛围提升。”张波说。
另据新华社报道,近日,住房和城乡建设部倪虹副部长带队赴上海、深圳等地调研督导房地产市场情况。
倪虹表示,中央经济工作会议再次强调了要坚持房子是用来住的、不是用来炒的定位,并将“解决好大城市住房突出问题”作为2021年度重点任务之一,城市政府要充分认识保持房地产平稳健康发展的重要性,毫不动摇坚持房子是用来住的、不是用来炒的定位,不将房地产作为短期刺激经济的手段,切实落实城市主体责任。
倪虹强调,要坚持问题导向,发现问题及时出手,采取针对性措施,引导好预期,坚决遏制投机炒房;要以稳地价、稳房价、稳预期为目标,增强工作积极性、主动性、创造性,确保房地产市场平稳健康发展。
张波认为,“哪里过热,打哪里”将是2021年政策调控的重点方向,这对于部分热度开始提升的一二线城市有着明确的示范性作用。
来源:澎湃新闻
声明:本文由入驻焦点开放平台的作者撰写,除焦点官方账号外,观点仅代表作者本人,不代表焦点立场。
